Atendimento
Segunda-feira a Sexta-feira
Manhã: 9h às 12h30 | Tarde: 14h às 18h
(+351) 266 898 340 (ext. 147)
Rua Pelágio Peres, Nº 1
7050-125 Montemor-o-Novo

Segunda-feira a Sexta-feira
Manhã: 9h às 12h30 | Tarde: 14h às 18h
(+351) 266 898 340 (ext. 147)
Rua Pelágio Peres, Nº 1
7050-125 Montemor-o-Novo
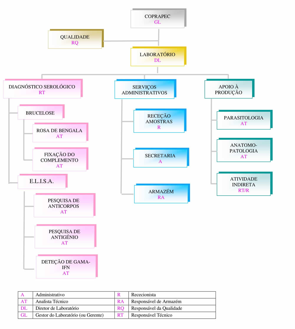
estabelecido em 1993, desempenha um papel crucial no diagnóstico de doenças animais, integrando-se nos programas oficiais de controlo e erradicação. As suas principais áreas de atuação incluem o diagnóstico de bruceloses animais, leucose enzoótica bovina, doença de Aujeszky, BVD, IBR e tuberculose bovina.
O reconhecimento pela DGAV (Direção Geral de Alimentação e Veterinária) como laboratório oficial em 2016 ampliou o escopo de atuação do laboratório, permitindo a prestação de serviços de diagnóstico para fins de exportação de animais vivos. Este reconhecimento reforça a credibilidade e a importância do laboratório no setor agropecuário.

do Laboratório da Coprapec são fundamentados em princípios éticos sólidos, com ênfase no trabalho em equipe, rigor técnico e dedicação aos clientes. A equipa, composta por profissionais com vasta experiência, busca constantemente atender às necessidades dos clientes, oferecendo serviços de alta qualidade, imparcialidade e confidencialidade nos resultados.
O laboratório está equipado com tecnologia moderna e segue rigorosos padrões de qualidade, sendo acreditado pelo IPAC (Instituto Português de Acreditação) segundo a norma NP EN ISO IEC 17025 desde 2011. Esta acreditação abrange diversos ensaios sorológicos, incluindo o diagnóstico da brucelose dos ruminantes, leucose enzoótica bovina, doença de Aujeszky e tuberculose bovina.